logo
  • 网站首页
  • 学院概况
    • 学院简介
    • 现任领导
    • 师资队伍
    • 历任领导
    • 机构设置
    • 学术委委员会
  • 党建思政
    • 党建工作
    • 工会工作
    • 统战工作
  • 学科建设
    • 学科简介
    • 学科建设年度报告
    • 生物学博士后流动站
  • 教育教学
    • 本科生教育
    • 研究生教育
  • 科学研究
    • 科研平台
    • 科研项目
    • 科研成果
    • 科技服务
    • 学术活动
  • 学生工作
    • 团学动态
    • 学风建设
    • 就业创新创业
    • 研工动态
    • 公示公告
    • 下载中心
  • 院友之家
    • 院友风采
    • 工作动态
  • 院务公开
logo
  • 网站首页
  • 学院概况
    • 学院简介
    • 现任领导
    • 师资队伍
    • 历任领导
    • 机构设置
    • 学术委委员会
  • 党建思政
    • 党建工作
    • 工会工作
    • 统战工作
  • 学科建设
    • 学科简介
    • 学科建设年度报告
    • 生物学博士后流动站
  • 教育教学
    • 本科生教育
    • 研究生教育
  • 科学研究
    • 科研平台
    • 科研项目
    • 科研成果
    • 科技服务
    • 学术活动
  • 学生工作
    • 团学动态
    • 学风建设
    • 就业创新创业
    • 研工动态
    • 公示公告
    • 下载中心
  • 院友之家
    • 院友风采
    • 工作动态
  • 院务公开
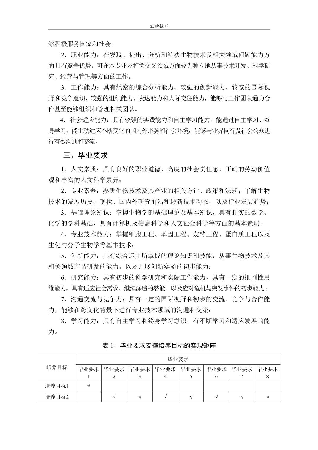
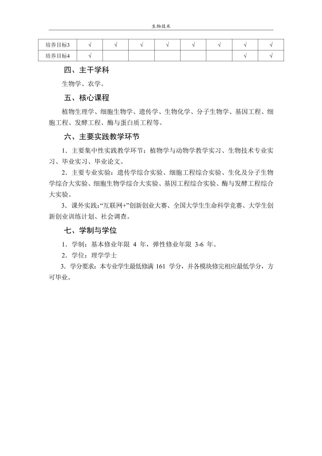
首页 > 教育教学 > 本科生教育 > 培养方案

生物技术培养方案(2022版)

发布时间:2025/01/02 04:49:38 浏览量: 作者: 来源:


相关文档

相关附件

湖南农业大学生物科学技术学院
联系方式

地址:湖南农业大学第十一教学楼

电话:0731-84673603

传真:0731-84673603

邮编:410128

友情链接
湖南农业大学 植物科学实验教学中心 生物学学科服务平台 教育阳光服务大厅 学工在线 研究生工作 科技处 图书馆
Copyright © sky.hunau.edu.cn,All Rights Reserved. 地址:长沙市芙蓉区湖南农业大学第十一教学楼 邮编:410128