生物工程培养方案(2022版)
生物工程(083001)
Bioengineering
一、专业介绍
生物工程专业成立于2001年,于2002年开始招收全日制本科学生。本专业现有专任教师32人,其中教授9人,副教授18人,主持包括国家重点研发计划、国家自然科学基金、中国博士后基金等多项科研项目。
本专业是以微生物发酵、生物资源开发与利用、生物工程制药为特色,按照新工科建设标准,严格落实“夯实专业基础,强化实践教学,培养创新能力”教学理念,着力培养在生物工程领域从事设计、生产、管理和新技术研究、新产品开发的高素质复合型本科人才。
本专业依托生物学一级学科博士和硕士学位授权点以及12个国家及省部级实验实践教学平台,拥有超过2000 m2的生物工程实训中心、多个酶制剂和生物制药相关的校外专业实习基地。
近年来,生物工程专业立项为湖南省一流本科专业建设点,先后立项建设有两门国家级一流本科课程、一门湖南省一流本科课程,生物化学课程建设获得2021年湖南省教学成果三等奖。
二、培养目标
基于生物产业发展的趋势和需求,以及农业、健康、医药等行业发展特点,本专业以培养具有良好工程学背景、能够开展生物技术成果的应用与转化的生物技术下游开发和研究、服务三农的德、智、体、美、劳等全面发展的社会主义建设者和接班人为目标,突出专业服务地方经济的功能,重点满足生物工程产业和企业对微生物、发酵、天然产物提取、生物制药等领域人才的需求。
预期本专业学生毕业后5年左右达到以下目标:
1.良好的职业素养:具有良好的职业道德修养、良好的人文科学素养和强烈的爱国敬业精神,在解决生物工程及相关领域复杂问题时能综合考虑法律、环境与可持续发展等因素。
2.全面的基本能力:具有深入开展生物工程及相关领域科学研究、设计和开发工作所需的生物学、物理、化学、经济管理知识以及外语和计算机运用能力。
3.扎实的专业能力:具有良好的生物工程方面的专业基础理论知识和工程技能,能够熟练运用生物工程专业知识,能够从事本领域相关科学研究、工艺技术及产品的设计、研发与生产管理等工作,具有稳定而清晰的职业发展目标。
4.较强的发展能力:具有较强的全球化意识和沟通协作能力,在生物工程及相关领域从业过程中能持续学习和自我完善,积极主动适应不断变化的从业环境和社会环境,持续发展能力较强。
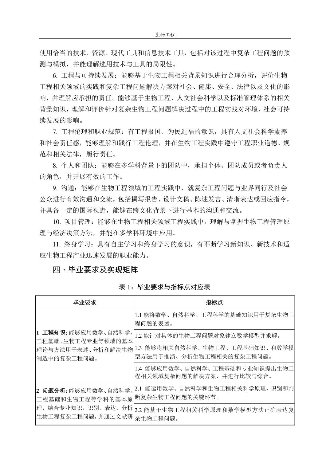
三、毕业要求
毕业生应达到以下几方面的知识、能力和素质要求:
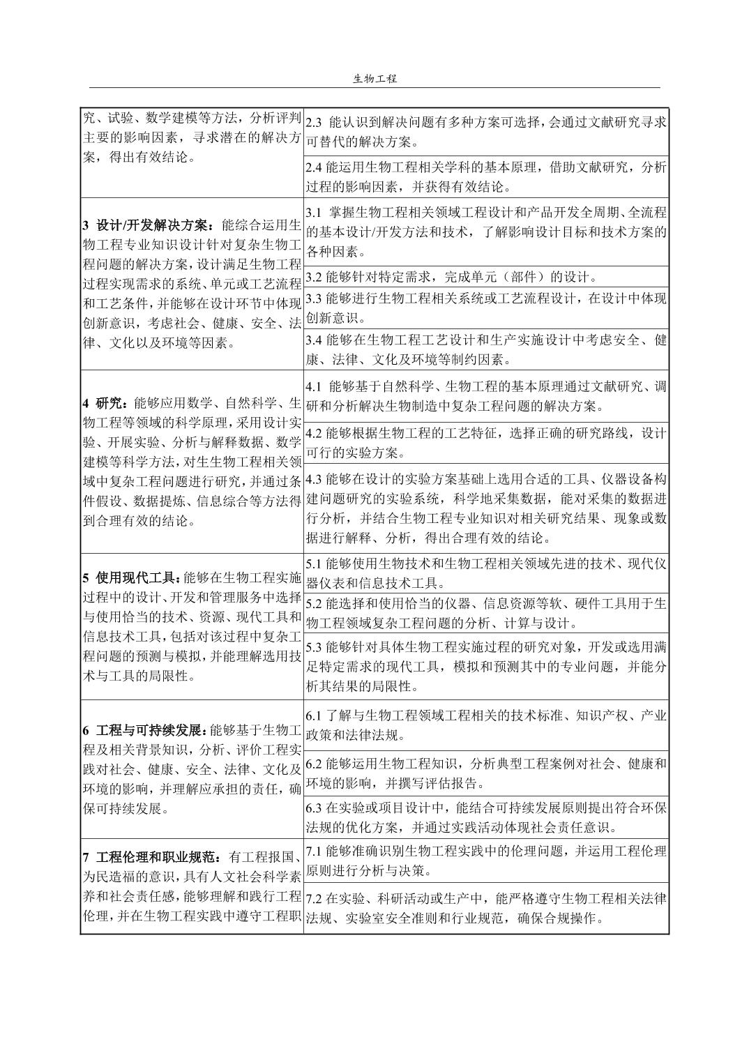
1.人文素养:具有良好的职业道德、较强的社会责任感、正确的价值观和深厚的人文科学素养。
2.基础知识:掌握生物工程的基础理论和基本知识,具有较好的数学、物理、化学的学科基础以及外语和计算机的应用能力。
3.专业能力:掌握生物化学与分子生物学、微生物学、发酵工程、分离工程、蛋白质工程、制药工程、基因工程等领域的基本实验技术,了解工厂和工艺设计的一般原理,熟悉生物工程相关产品开发的基本流程。
4.专业素养:熟悉生物工程相关的政策、法规,了解生物工程及相关产业的发展现状和趋势,在工作和生活中保持较高的专注力、执行力。
5.研究能力:具有初步的从事科学研究和解决实际问题的能力,具有较强的批判思维的能力。
6.创新能力:具有综合运用所掌握的理论知识和基本技能,从事生物工程及相关领域的产品研发、工艺优化、技术创新的能力。
7.发展能力:有开阔的视野和良好的沟通能力,有持之以恒的学习意志,主动、认真、负责,能胜任不同行业、不同岗位、不同环境下的工作要求,具有较强的适应能力和可持续的个人发展能力。
表1:毕业要求支撑培养目标的实现矩阵
培养目标 |
毕业要求 | ||||||
毕业要求1 |
毕业要求2 |
毕业要求3 |
毕业要求4 |
毕业要求5 |
毕业要求6 |
毕业要求7 | |
培养目标1 |
√ |
√ |
√ | ||||
培养目标2 |
√ |
√ |
√ |
√ |
√ |
||
培养目标3 |
√ |
√ |
√ |
√ |
√ |
√ | |
培养目标4 |
√ |
√ |
√ |
四、主干学科
生物学、化学、发酵工程
五、核心课程
工程制图(CAD制图)、化工原理、生物分离工程与设备、发酵工程与设备、药理学、生物试验设计及数据分析、蛋白质工程、生物制药工程与设备。
六、主要实践教学环节
1.主要集中性实践教学环节:生物工程生产实习、微生物学综合大实验、发酵工程综合大实验、生化与分子生物学综合大实验、天然产物提取综合大实验、制药工程综合大实验、毕业论文。
2.主要专业实验:生物化学与分子生物学实验技术、微生物学实验技术、细胞工程技能训练、基因工程实验技术。
3.课外实践:社会调查、毕业实习、“互联网+”创新创业大赛、全国大学生生命科学竞赛。
七、学制与学位
1.学制:基本修业年限4年,弹性修业年限3-6年。
2.学位:工学学士
3.学分要求:本专业学生最低修满163学分,并各模块修完相应最低学分,方可毕业。
表2:生物工程专业毕业学时学分要求
课程类型 |
课程性质 |
学分 |
学分 比例 |
学时 (周) |
备注 | |
公共基础教育 (59学分) |
思想政治理论课 (17学分) |
理论 |
15 |
9.20% |
272 |
|
实验 (实践) |
2 |
1.23% |
2周 |
|||
公共必修课 (42学分) |
理论 |
36 |
22.09% |
688 |
||
实验 (实践) |
4 |
2.45% |
82 |
|||
集中实践 |
2 |
1.23% |
2周 |
|||
通识教育 (11学分) |
通识必修课 |
理论 |
2.5 |
1.53% |
56 |
“四史”类课程必修1学分 |
实验 (实践) |
3.5 |
2.15% |
72 |
|||
通识选修课 |
理论 |
3 |
1.84% |
48 |
文化艺术与审美体验模块必选2学分 | |
实验 (实践) |
2 |
1.23% |
48 |
|||
专业教育 (64.5学分) |
学科平台课 (8学分) |
理论 |
6.5 |
3.99% |
104 |
|
实验 (实践) |
1.5 |
0.92% |
36 |
|||
专业基础课 (25学分) |
理论 |
20 |
12.27% |
320 |
||
实验 (实践) |
5 |
3.07% |
120 |
|||
专业核心课 (19.5学分) |
理论 |
17 |
10.43% |
272 |
||
实验 (实践) |
2.5 |
1.53% |
60 |
|||
专业选修课 (12学分) |
理论 |
12 |
7.36% |
192 |
||
实验 (实践) |
||||||
实践教育 (25.5学分) |
专业必修 (25.5学分) |
集中实践 |
25.5 |
15.64% |
34.5周 |
含1学分创新创业实践 |
素质拓展教育 (3学分) |
素质拓展课 (3学分) |
课外拓展 |
3 |
1.84% |
48 |
|
本专业修读总学分、学时要求 |
163 |
2418+ 38.5周 |
||||
实践(实验)学分所占比例 |
31.29% |
八、课程结构与培养计划进程表(表3-5)
表3:集中性实践教学环节
类别 |
课程代码 |
课程名称 |
学分 |
实践周数 |
执行学期 |
教学实习 |
B402J10010 |
生物工程生产实习 Production Practice of Bioengineering |
4 |
8 |
7 |
B402J10009 |
生物工程创新创业实践Innovative and Entrepreneurial Practice of Bioengineering |
1 |
1 |
7 | |
社会调查 |
B402J10005 |
社会调查 Social Survey |
1 |
2 |
6 |
综合能力提升训练 |
B402J07100 |
微生物学综合大实验Comprehensive Experiments of Microbiology |
1.5 |
1.5 |
3 |
B402J06500 |
发酵工程综合大实验Comprehensive Experiments of Fermentation Engineering |
1.5 |
1.5 |
5 | |
B402J06600 |
生化与分子生物学综合大实验Comprehensive Experiment of Biochemistry and Molecular Biology |
1.5 |
1.5 |
4 | |
B402J10004 |
分离工程综合大实验Comprehensive Practice of Separation Engineering |
1.5 |
1.5 |
5 | |
B402J06400 |
制药工程综合大实验Comprehensive Experiments of Pharmaceutical Engineering |
1.5 |
1.5 |
6 | |
毕业实习、论文(设计) |
B402J10002 |
毕业实习 Graduation Practice |
8 |
8 |
8 |
B402J10001 |
毕业论文(设计) Graduation Thesis (Design) |
4 |
8 |
8 | |
公共基础教育实践 |
B071J00700 |
军事技能训练 Military Skills Training |
2 |
2 |
1 |
表4:课程教学进程计划安排表
课程 类型 |
课程组 |
课程代码 |
课程名称 |
学分 |
总学时 |
课堂 教学 学时 |
线上 教学 学时 |
实验(践)学时 |
执行 学期 |
考核 类型 |
公共 基础 教育 |
思想 政治 理论 课 |
B621L02600 |
中国近现代史纲要Summary of Modern and Contemporary Chinese History (1840-1949) |
2.5 |
40 |
40 |
1 |
考试 | ||
B621L02500 |
思想道德与法治Ideological Morality and Rule of Law |
2.5 |
40 |
40 |
2 |
考试 | ||||
B621L02800 |
马克思主义基本原理Fundamental Principles of Marxism |
2.5 |
40 |
40 |
3 |
考试 | ||||
B621L10001 |
毛泽东思想和中国特色社会主义理论体系概论Introduction to Mao Zedong Thought and the Chinese Characteristic Socialism Theory System |
2.5 |
40 |
40 |
4 |
考试 | ||||
B621L04600 |
习近平新时代中国特色社会主义思想概论Introduction to Xi JinpingThought onSocialism with Chinese Characteristics for a New Era |
3 |
48 |
48 |
5 |
考试 | ||||
B621L03300 |
形势与政策1 Situation and Policy Ⅰ |
0.25 |
8 |
8 |
1 |
考试 | ||||
B621L03400 |
形势与政策2 Situation and Policy Ⅱ |
0.25 |
8 |
8 |
2 |
考试 | ||||
B621L03500 |
形势与政策3 Situation and Policy Ⅲ |
0.25 |
8 |
8 |
3 |
考试 | ||||
B621L03600 |
形势与政策4 Situation and Policy Ⅳ |
0.25 |
8 |
8 |
4 |
考试 | ||||
B621L03700 |
形势与政策5 Situation and Policy Ⅴ |
0.25 |
8 |
8 |
5 |
考试 | ||||
B621L03800 |
形势与政策6 Situation and Policy Ⅵ |
0.25 |
8 |
8 |
6 |
考试 | ||||
B621L03900 |
形势与政策7 Situation and Policy Ⅶ |
0.25 |
8 |
8 |
7 |
考试 | ||||
B621L04000 |
形势与政策8 Situation and Policy Ⅷ |
0.25 |
8 |
8 |
8 |
考试 | ||||
B621J00100 |
思想政治教育实践1Practice of Ideological and Political Education Ⅰ |
0.5 |
0.5周 |
0.5周 |
1 |
考查 | ||||
B621J00200 |
思想政治教育实践2Practice of Ideological and Political Education Ⅱ |
0.5 |
0.5周 |
0.5周 |
2 |
考查 | ||||
公共 基础 教育 |
思想 政治 理论 课 |
B621J00300 |
思想政治教育实践3Practice of Ideological and Political Education Ⅲ |
0.5 |
0.5周 |
0.5周 |
3 |
考查 | ||
B621J00400 |
思想政治教育实践4Practice of Ideological and Political Education Ⅳ |
0.5 |
0.5周 |
0.5周 |
4 |
考查 | ||||
汇总 |
17 |
272+2周 |
272 |
0 |
2周 |
|||||
公共 必修 课 |
B181L00100 |
大学生职业生涯规划Career Planning for College Students |
1.0 |
18 |
4 |
10 |
4 |
1 |
考查 | |
B181L00900 |
就业指导 Career Guidance |
1.0 |
20 |
4 |
10 |
6 |
6 |
考查 | ||
B431L00500 |
体育1 SportsⅠ |
1.0 |
30 |
24 |
6 |
1 |
考试 | |||
B431L00900 |
体育2 SportsⅡ |
1.0 |
38 |
32 |
6 |
2 |
考试 | |||
B431L00300 |
体育3 Sports Ⅲ |
1.0 |
38 |
32 |
6 |
3 |
考试 | |||
B431L00400 |
体育4 Sports Ⅳ |
1.0 |
38 |
32 |
6 |
4 |
考试 | |||
B441L04400 |
大学英语1 College English Ⅰ |
3.0 |
48 |
48 |
1 |
考试 | ||||
B441L04500 |
大学英语2 College English Ⅱ |
3.0 |
48 |
48 |
2 |
考试 | ||||
B441L04800 |
跨文化交际英语Intercultural Communication |
2.0 |
32 |
32 |
3 |
考试 | ||||
B441L04900 |
学术英语 Academic English |
2.0 |
32 |
32 |
4 |
考试 | ||||
B071L00800 |
军事理论* Military Theory |
2.0 |
36 |
12 |
24 |
1 |
考查 | |||
B211L00300 |
安全教育* Safety Education |
1.0 |
32 |
2 |
30 |
1 |
考查 | |||
B451L02200 |
高等数学B1 Advanced Mathematics B1 |
3.5 |
56 |
56 |
1 |
考试 | ||||
B451L02500 |
高等数学B2 Advanced Mathematics B2 |
3 |
48 |
48 |
2 |
考试 | ||||
B451L02800 |
概率统计C Probability and Statistics C |
2 |
32 |
32 |
2 |
考试 | ||||
B451L02700 |
大学计算机应用(Python)College Computer Applications (Python) |
3 |
56 |
32 |
24 |
2 |
考试 | |||
B361L05100 |
无机及分析化学AInorganic and Analytical Chemistry A |
4.5 |
72 |
72 |
1 |
考试 | ||||
公共 基础 教育 |
公共 必修 课 |
B361Y02200 |
基础化学实验BFundamental Chemistry Experiments B |
2 |
48 |
48 |
1 |
考查 | ||
B361L05300 |
有机化学B Organic Chemistry B |
3 |
48 |
48 |
2 |
考试 | ||||
汇总 |
40 |
770 |
590 |
98 |
82 |
|||||
通识教育 |
通识 必修课 |
B071L01000 |
大学生心理健康教育Psychological Healthy Education for College Students |
2.0 |
32 |
16 |
16 |
1 |
考查 | |
B071L00700 |
大学生劳动教育 Labor Education for College Students |
1.0 |
32 |
8 |
24 |
8 |
考查 | |||
B451L02900 |
大学生计算机基础Fundamentals of Computer Science for College Students |
1.0 |
32 |
32 |
1 |
考查 | ||||
B181L00300 |
创业基础Entrepreneurship Fundamentals |
1.0 |
16 |
10 |
6 |
2 |
考查 | |||
1.应修读《中共党史》《新中国史》《改革开放史》《社会主义发展史》课程中至少1门课程,每门课程1学分,16学时,课程以选修课模式开放选课,学生可自行选择修读。 2.入学后应参加计算机基础能力测试,通过测试的给予《大学生计算机基础》课程成绩及学分,未通过测试的应修读完成《大学生计算机基础》方能获得相应学分。 | ||||||||||
汇总 |
6 |
128 |
50 |
6 |
72 |
|||||
专业 教育 |
学科 平台 课程 |
B402L10005 |
生物化学 Biochemistry |
3.5 |
56 |
48 |
8 |
3 |
考试 | |
B402L10003 |
分子生物学 Molecular Biology |
3 |
48 |
40 |
8 |
4 |
考试 | |||
B401Y00200 |
生物化学与分子生物学实验技术B Experimental Techniques of Biochemistry and Molecular Biology B |
1.5 |
36 |
36 |
4 |
考查 | ||||
汇总 |
8 |
140 |
88 |
16 |
36 |
|||||
专业 基础 课 |
B402L09900 |
专业导论 Professional Introduction |
0.5 |
8 |
8 |
1 |
考查 | |||
B402L06800 |
普通生物学 General Biology |
2.5 |
40 |
40 |
2 |
考试 | ||||
B402Y04800 |
普通生物学实验技术Experimental Techniques of General Biology |
1 |
24 |
24 |
2 |
考查 | ||||
B402L10007 |
微生物学 Microbiology |
3 |
48 |
48 |
3 |
考试 | ||||
专业 教育 |
专业 基础 课 |
B402Y05800 |
微生物学实验技术Experimental Techniques of Microbiology |
1 |
24 |
24 |
3 |
考查 | ||
B402L03900 |
专业英语 Professional English |
1.5 |
24 |
24 |
4 |
考试 | ||||
B402L06300 |
细胞工程 Cell Engineering |
2 |
32 |
32 |
5 |
考试 | ||||
B402Y05900 |
细胞工程技能训练Categrated Training of Cell Engineering |
2 |
48 |
48 |
5 |
考查 | ||||
B402L10019 |
细胞生物学 Cytobiology |
2 |
32 |
32 |
4 |
考试 | ||||
B402L10500 |
基因工程 Gene Engineering |
2 |
32 |
32 |
5 |
考试 | ||||
B402Y04300 |
基因工程实验技术Experimental Techniques of Gene Engineering |
1 |
24 |
24 |
6 |
考查 | ||||
B402L14700 |
仪器分析 Instrumental Analysis |
2 |
32 |
32 |
5 |
考试 | ||||
B402L10000 |
专业专题讲座 Lectures on Professional Topics |
0.5 |
8 |
8 |
6 |
考查 | ||||
B403L02600 |
生物信息学 Bioinformatics |
2 |
32 |
32 |
5 |
考试 | ||||
B402L10006 |
生物经济学 Bioeconomics |
2 |
32 |
32 |
6 |
考试 | ||||
汇总 |
25 |
440 |
320 |
120 |
||||||
专业 核心 课 |
B692L02000 |
工程制图(CAD制图)Engineering Drawing (CAD Drawing) |
2.5 |
44 |
32 |
12 |
3 |
考试 | ||
B402L06100 |
化工原理 Principles of Chemical Engineering |
2.5 |
40 |
40 |
3 |
考试 | ||||
B402L10012 |
生物分离工程与设备Biological Separation Engineering and Equipment |
3 |
52 |
40 |
12 |
5 |
考试 | |||
B402L10010 |
发酵工程与设备Fermentation Engineering and Equipment |
3 |
52 |
40 |
12 |
5 |
考试 | |||
B402L10009 |
药理学 Pharmacology |
2 |
32 |
32 |
5 |
考试 | ||||
B402L10013 |
生物试验设计及数据分析Biological Experiment Design and Data Analysis |
2 |
36 |
24 |
12 |
7 |
考试 | |||
专业 教育 |
专业 核心 课 |
B402L10001 |
蛋白质工程 Protein Engineering |
2 |
32 |
24 |
8 |
6 |
考试 | |
B402L10016 |
生物制药工程与设备Biopharmaceutical Engineering and Equipment |
2.5 |
44 |
32 |
12 |
6 |
考试 | |||
汇总 |
19.5 |
332 |
264 |
8 |
60 |
|||||
专业 选修 课 |
B403L05000 |
遗传学(B) Genetics(B) |
1.5 |
24 |
24 |
3 |
考查 | |||
B403L01700 |
免疫学基础 Essential Immunology |
1.5 |
24 |
24 |
4 |
考查 | ||||
B403L04300 |
天然产物提取工艺学Natural Product Extraction Technology |
1.5 |
24 |
24 |
5 |
考查 | ||||
B403L04500 |
微生物遗传与育种Heredity and Breeding of Microbiology |
1.5 |
24 |
24 |
5 |
考查 | ||||
B403L10001 |
合成生物学 Synthetic Biology |
1.5 |
24 |
24 |
6 |
考查 | ||||
B403L10008 |
饲料工艺学 Feed Technology |
1.5 |
24 |
24 |
6 |
考查 | ||||
B403L01600 |
酶制剂工艺学 Process Technology of Enzyme Preparation |
1.5 |
24 |
24 |
6 |
考查 | ||||
B403L10009 |
微生态制剂学 Microbial Preparation Science |
1.5 |
24 |
24 |
6 |
考查 | ||||
B403L04900 |
药物分析 Pharmaceutical Analysis |
1.5 |
24 |
24 |
6 |
考查 | ||||
B403L10005 |
生物能源技术 Bioenergy Technology |
1.5 |
24 |
24 |
5 |
考查 | ||||
B403L10007 |
食用菌 Edible Fungi |
1.5 |
24 |
24 |
5 |
考查 | ||||
B393L10013 |
生物农药学 Biological Pesticides |
1.5 |
24 |
24 |
5 |
考查 | ||||
B413L10003 |
酿酒工艺学 Brewing Technology |
1.5 |
24 |
24 |
6 |
考查 | ||||
B413L03000 |
食品加工学 Food Processing |
1.5 |
24 |
24 |
6 |
考查 | ||||
B413L10005 |
食品安全与健康 Food Safety and Health |
1.5 |
24 |
24 |
6 |
考查 | ||||
汇总 |
22.5 |
360 |
360 |
|||||||
素质 拓展 教育 |
素质拓展 教育项目 |
B081L00300 |
素质教育 Quality Education |
3.0 |
48 |
48 |
8 |
考查 | ||
汇总 |
3 |
48 |
0 |
48 |
*标课程线上教学部分为新生收到录取通知书后在学校网络学习平台中进行。